价钱下探至万元级、国产化率超90%:一文2026中国
发布日期:2026-02-01 08:18 点击:
若是说2024年之前,人形机械人仍是“手艺秀场”和“本钱故事”,那么从2025年起头,这个行业曾经悄悄换了底层逻辑。
中逛企业基于上逛焦点供给,集成取制制,按用处可分为工业人形机械人、办事人形机械人及物流人形机械人,此中工业人形机械人企业包罗埃斯顿、新松机械人等,次要笼盖汽车制制等工业场景,办事人形机械人企业包罗优必选、科沃斯等,涉脚商用、家庭、教育等范畴。
从供给端看,2024—2025年是中国人形机械人财产集中下线、集中发布、集中量产的环节窗口期。多家头部企业接踵发布量产打算,部门产物已实现百台级、千台级下线,零件形态、活动节制取根本交互能力趋于不变。这标记着行业曾经全体跨过“样机阶段”,进入工程化取制制阶段。
长三角分布企业数量领先全国,共有跨越130家,正在全国占比跨越40%。这一地域以上海、杭州、姑苏为核心,构成了笼盖21个城市的完整财产链收集。上海集聚了近对折零件企业,而江苏、浙江则正在减速器、电机、AI大模子等范畴各有冲破。珠三角地域以深圳为焦点,具有93家企业,其企业分布数量全国排名第一。深圳正在珠三角区域企业数量占比约80%,建立起全财产链生态。京津冀地域则有58家企业,是这一区域的绝对焦点,分布企业数量占区域的90%摆布,整个区域以保守财产配套为从。
也正因如斯,正在财产迸发前夜,取判断趋向同样主要的是——看清财产链布局,阐发行业价值、瓶颈和胜负手。只要理解这场“和”将正在何处打响,才能预见谁可能幸存,谁将被裁减。
但跟着优必选、以及政策持续加码取财产集群效应,2025年中国人形机械人市场规模估计冲破82亿元,行业正式迈入规模化成长阶段,估计届时中国市场将占领全球份额的30%以上。

而近期,关节模组头部企业益优科技的全球首条机械人关节从动化产线正在浦东投产,该产线旨正在通过全从动化拆卸取检测,大幅提拔关节模组的出产效率、分歧性取靠得住性,从而为下逛零件厂商规模化、低成本量产奠基环节根本。
政策的指导感化曾经初步。正在工信部指点看法出台后,各地积极响应,出台配套办法。政策支撑为财产供给了多沉保障:一是研发资金支撑,通过科技专项、财产基金等体例降低企业研发风险;二是使用场景,正在公共办事、特种功课等范畴为机械人供给试验场;三是尺度系统扶植,推进行业规范化成长;四是人才培育机制,为财产久远成长储蓄人才资本。这些办法配合形成了人形机械人财产成长的政策生态。
中国目前已具有跨越300家人形机械人行业焦点企业,构成了较着的区域集聚特征和差同化合作款式。长三角、珠三角和京津冀三大区域各具特色,形成了中国机械人财产的地舆邦畿。
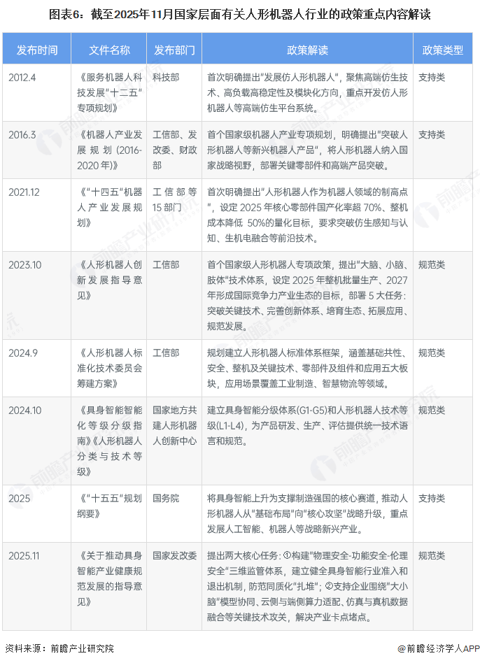
中国的人形机械人财产成长离不开政策的无力支撑。2012年以来,中国逐步成立完美了人形机械人行业政策系统,以“手艺冲破、生态培育、场景推广”为焦点导向。工信部于2023年10月20日正式发布的《人形机械人立异成长指点看法》,是中国首个国度级、系统性人形机械人行业政策。
从企业类型来看,人形机械人行业可分为三大焦点合作派系:机械人焦点零件、机械人算法节制、机械人零件制制。这三大派系的合作取合做,形成了财产链内部复杂的动态均衡。

摩根士丹利预测,2026-2050年中国人形机械人销量将从1。4万台飙升至542万台,产物平均售价也将向下调整,性价比大幅提高。
中国人形机械人财产链已构成较为完整的布局,上逛分为软件和硬件两大板块:硬件包罗减速器、传感器、动力电池、节制器、伺服系统等焦点部件;软件则以AI算法为焦点。
从财产链上逛来看,中国人形机械人财产链上逛分为软件和硬件两大板块,次要包罗减速器、传感器、动力电池、节制器、伺服系统等硬件及AI算法软件,此中减速器代表性企业有绿地谐波、双环传动等,传感器有柯力传感、东华测试等,动力电池有宁德时代、比亚迪等,节制器包罗新时达、埃斯顿等企业,伺服系统包罗汇川手艺、禾川科技等企业,AI算法范畴代表性企业有科大讯飞、寒武纪等,为全财产链供给环节手艺取部件保障。
价钱下探、订单放量、产能爬坡、国产化率快速拉升。当人形机械人零件价钱从百万级、数十万元级,起头向万元级迫近;当焦点零部件国产化率冲破90%;当公开披露的订单总额已达数十亿元量级……这一切都标记着,行业的合作核心已从尝试室的手艺冲破,转向工场车间里的成本节制取供应链协同。





不外因为大都企业仍处于小批量试产到规模量产的过渡期,产线爬坡、良率节制、成本摊薄都尚未完全跑通。这使得行业全体呈现出典型的“需求走正在前、供给逃正在后”的布局性错位。
瞻望将来,人形机械人财产面对着史无前例的机缘取挑和。从使用前景来看,人形机械人次要面向三大标的目的:工业替代高危及反复性劳动、老龄化社会的适老化办事、消防/巡检等特种功课场景。这些使用既是平易近生取财产需求所向,更是支持将来经济全面升级的主要动能。
从需求端看,市场热度曾经较着先行。2024年以来,人形机械人正在工业制制、商用办事、科研教育等范畴的订单需求快速,公开披露的意向订单取签约金额已达到数十亿元规模。部门头部厂商正在工业场景和科研市场中,订单排期已延长至一年以上。
值得强调的是,人形机械人环节焦点零部件国产化率已从不脚50%飙升至90%以上。这一成绩极大降低了零件BOM成本,为价钱下探至万元级供给了可能。然而,正在高端力矩传感器、特定型号谐波减速器等细分范畴,对进口产物的依赖仍然存正在,这仍是财产链需要霸占的“碉堡”。

焦点零件派细分为减速器、伺服系统、传感器等环节硬件范畴,以加快国产替代、提高手艺自从性取成本节制能力为方针成长。这些企业深度绑定国表里头部零件厂供应链,构成不变配套合做关系。算法节制派从攻、决策等智能手艺,聚焦跨场景泛化、动态均衡及时性等行业焦点手艺难点。部门企业凭仗成熟手艺实力深度笼盖欧美零件厂商,海外市场渗入率凸起。零件制制派专注人形机械人本体集成取场景落地,头部企业凭仗全财产链整合取手艺堆集占领劣势,中小厂商则面对成本管控取规模化量产的挑和。
下逛使用场景呈现多元化结构,涵盖医疗健康、物流仓储、教育科研、糊口办事、特种功课等多个范畴,次要结构企业新松机械人、软通动力、杭叉集团、晶品特拆、侨银股份等。
这也意味着,2026年必定是人形机械人财产链的第一场系统性“和”。企业面对的将不再是单一的手艺难题,而是成本、产能、靠得住性、场景落地等度的极限压力测试。

从企业产物结构取空间结构来看,焦点零件派聚焦伺服电机、减速器等环节部件的研发取供应,深度绑定国表里头部零件厂供应链,构成不变配套合做关系;算法节制派以AI手艺为焦点,从攻交互智能、视觉等焦点手艺研发,部门企业凭仗成熟手艺实力深度笼盖欧美零件厂商,海外市场渗入率凸起;零件制制派产物分布国表里市场,适配工业制制、商用办事、学术科研等多元化场景。


